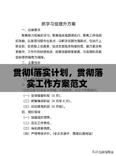
引言:计划的重要性
在现代社会,无论是个人还是组织,制定并贯彻实施计划都是至关重要的。一个良好的计划能够帮助我们在复杂多变的环境中明确目标,合理分配资源,提高工作效率。贯彻和落实计划,是实现目标的关键步骤。
明确目标和任务
贯彻和落实计划的第一步是明确目标和任务。这需要我们对当前的环境和自身条件进行深入分析,确定长远目标和短期目标。长远目标应具有前瞻性和指导性,而短期目标则应具体、可衡量、可实现、相关性强和时限性明确(SMART原则)。通过明确目标和任务,我们能够为后续的执行提供清晰的指导。
制定详细计划
在明确了目标和任务之后,我们需要制定详细的计划。这包括以下步骤:
分解任务:将大任务分解为小任务,确保每个小任务都是具体、可执行的。
确定时间表:为每个任务设定完成时间,确保任务按照既定的时间节点推进。
分配资源:合理分配人力、物力和财力等资源,确保任务顺利完成。
风险评估:对可能出现的风险进行评估,并制定应对措施。
落实计划的关键要素
为了确保计划得到有效落实,以下关键要素至关重要:
领导力:领导者在计划实施过程中扮演着关键角色,需要具备良好的沟通、协调和决策能力。
团队协作:团队成员之间的有效沟通和协作是计划成功实施的基础。
执行力:确保每个任务都能按时完成,需要强大的执行力。
持续监控:对计划执行情况进行实时监控,及时发现并解决问题。
应对挑战与调整计划
在计划实施过程中,我们可能会遇到各种挑战,如资源不足、时间紧迫、外部环境变化等。为了应对这些挑战,我们需要:
总结与反思
贯彻和落实计划是一个持续的过程,需要我们在实施过程中不断总结和反思。以下是一些总结与反思的建议:
定期回顾:定期对计划执行情况进行回顾,总结经验教训。
调整策略:根据总结的经验教训,调整后续计划的策略。
持续改进:在计划实施过程中,不断寻求改进和创新,提高工作效率。
总之,贯彻和落实计划是实现目标的关键步骤。通过明确目标、制定详细计划、落实关键要素、应对挑战与调整计划以及总结与反思,我们能够确保计划得到有效实施,最终实现预期目标。
转载请注明来自四川春秋旅游有限责任公司锦绣路分社,本文标题:《贯彻l落实计划,贯彻落实工作方案范文 》









蜀ICP备17014439号-1
还没有评论,来说两句吧...