当我们谈论农业产品时,玉米无疑是一个重要的角色,特别是在山东省,这个农业大省,玉米的种植与销售一直备受关注,究竟山东的玉米价格如何呢?让我们通过百度搜索,揭示其价格动态与市场走势。
山东玉米价格概览
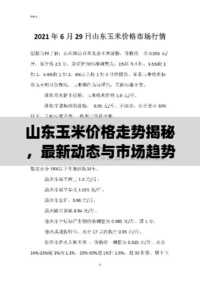
根据百度搜索结果,山东省的玉米价格因地区、季节、市场需求和供应情况而有所差异,玉米价格会随着季节的变化而波动,种植季节和收获季节往往会有较大的价格变动,不同地区的价格也会因当地的市场情况、交通状况等因素而有所区别。
影响玉米价格的因素
1、供求关系:当供应量大于需求量时,玉米价格往往会下降;反之,则会上升。
2、季节性因素:种植和收获季节,由于供应量的增加,玉米价格往往会相对较低,而在其他季节,由于供应减少,价格则可能上升。
3、政策和经济环境:政府的农业政策、全球经济状况等都会对玉米价格产生影响。
4、地域因素:不同地区的市场状况、交通状况等都会影响当地的玉米价格。
山东玉米市场走势
根据百度搜索结果,山东的玉米市场走势总体稳定,由于全球经济的波动、国内政策的调整以及市场需求的变化,市场仍存在一定的不确定性,无论是种植户还是经销商,都需要密切关注市场动态,以做出正确的决策。
如何获取最准确的玉米价格信息
要获取最准确的玉米价格信息,除了百度搜索外,还可以关注农业部门、市场价格信息服务平台等官方或权威机构发布的信息,现代的互联网技术也使得我们可以更容易地获取到实时的市场价格信息。
山东的玉米价格受到多种因素的影响,包括供求关系、季节性因素、政策和经济环境等,而通过互联网,特别是百度等搜索引擎,我们可以方便地获取到关于玉米价格的最新信息,对于种植户和经销商来说,了解市场动态和玉米价格趋势,有助于他们做出更好的决策。
我们也要明白,互联网上的信息繁杂,我们需要对信息进行筛选和鉴别,以确保我们获取的信息是准确和可靠的,我们还需要结合其他来源的信息,如官方数据、专业机构的分析等,以更全面地了解山东玉米市场的真实情况。
无论是种植户还是经销商,都需要密切关注市场动态,灵活应对市场变化,只有这样,才能在激烈的市场竞争中取得成功,希望通过这篇文章,你能对山东的玉米价格有更深入的了解。
转载请注明来自四川春秋旅游有限责任公司锦绣路分社,本文标题:《山东玉米价格走势揭秘,最新动态与市场趋势分析》














蜀ICP备17014439号-1
还没有评论,来说两句吧...